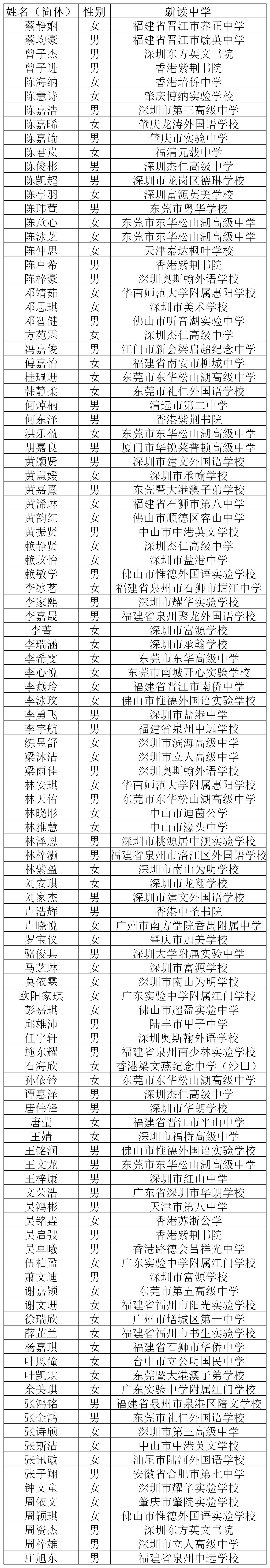
根据教育部有关文件精神及《深圳大学香港学院2024年自主招收香港学生简章》的要求,我校对第一批报名并完成现场确认的考生资格进行了初审。现将初审合格名单公示如下:

对我校香港学院2024年自主招生香港学生报名考生初审合格名单(第一批)存在疑义者,请于2024年7月5日17:00前以书面形式(纸质版扫描件)向我校招生办公室(zsb@szu.edu.cn)反映,反映情况时要签署真实姓名,要有具体事实;不签署真实姓名或不提供具体事实情况的,一律不予受理,逾期也将不予受理,受理咨询电话:86-755-26536235。
另请注意以下事项:
1.上述初审名单仅限于第一批现场确认截止时间前已经完成确认的考生,已发送电子版报名材料但还未完成现场确认的考生,按照第二批进行,请尽快进行现场确认。
2.我校将根据考生的报名材料和线下考核情况综合评分,择优录取。
3.我办将通过电子邮件发送下一步考核安排,考核日期拟定为7月7日,考核地点拟定为深圳大学本部粤海校区,请各位初审合格考生留意查收电子邮件通知。
深圳大学招生办公室
2024年7月3日